学院代码:12623 招生批次:本科批
图文信息中心(图书馆)

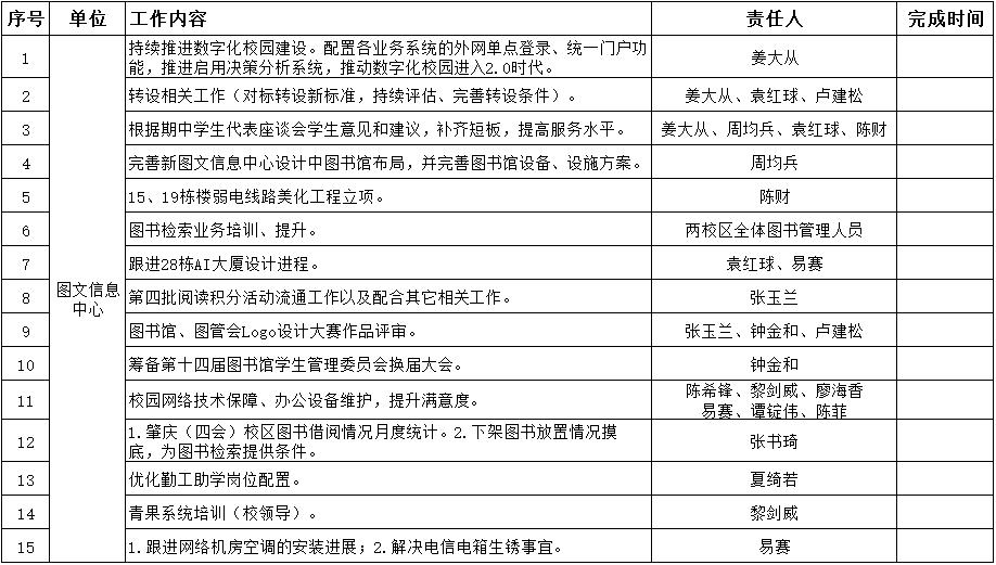
第十三周工作计划

  • 时间: 2025-11-21
  • 作者: 图文信息中心

  • 官方微信

  • 官方微博

联系方式

地址:广东省广州市从化区江埔街锦洞路168号

邮编:510900

电话:020-87979913    传真:020-87979913 投诉咨询方式:020-87979913 邮箱:zjxybgs@scauzj.edu.cn

招生电话:020-37983820

武装部征兵咨询电话:020-87982606

Produced By CMS 网站群内容管理系统 publishdate:2026/03/18 17:10:37